Watchful: Medication Tracking App

Overview:
Managing medication schedules can be stressful for both caregivers and dependents. Missed or late doses can have serious consequences, while constant check-ins can feel intrusive and emotionally draining.
This project explores a medication tracking app designed to help caregivers and family members ensure a loved one is taking medication on time, while allowing the dependent to maintain autonomy and dignity.
Problem Statement
Caregivers and family members often have no reliable way to confirm whether a dependent has taken their medication on time, especially when they are not physically present. Existing solutions can be overly complex, inaccessible, or intrusive, leading to anxiety for caregivers and confusion or frustration for dependents.
Solution
Design a simple, accessible medication tracking app that allows dependents to confirm medication intake with minimal effort while providing caregivers with clear, reassuring visibility into adherence without compromising independence or dignity.

Understanding the Users

Key User Groups

  • Caregivers / family members managing medication remotely
  • Dependents (often elderly) taking one or more daily medications

Research insights

  • Caregivers feel anxiety and responsibility when medication status is unclear
  • Dependents may forget doses or feel overwhelmed by complicated interfaces
  • Accessibility and simplicity are critical for consistent use

Empathy & Personas

Empathy Map Highlights

  • Caregivers need reassurance without constant communication
  • Dependents need clarity, confidence, and minimal effort

These insights informed two personas

  • A caregiver balancing responsibility, distance, and time constraints
  • A dependent managing multiple prescriptions while wanting to remain independent

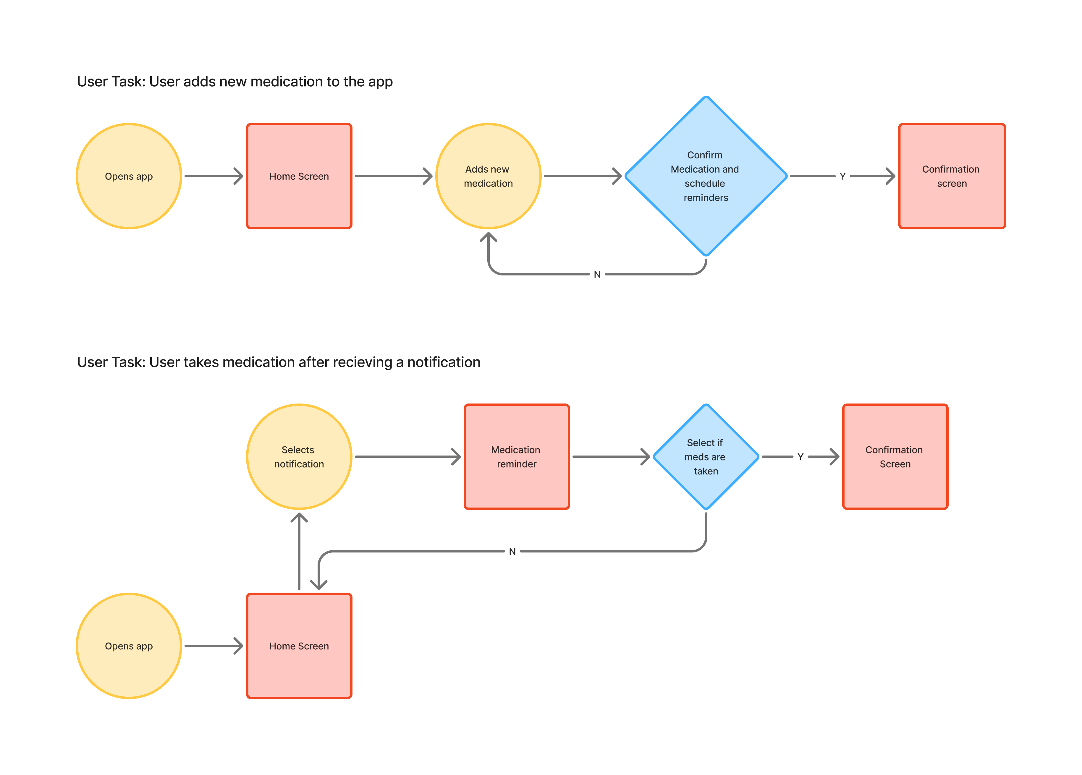
User Flow

Wireframes: Defining Structure & Priorities

I began with low-fidelity wireframes to focus on layout, hierarchy, and task prioritization without visual distractions.

Key decisions at this stage

High-Fidelity Prototype: Accessibility & Reassurance

The high-fidelity prototype focused on accessibility, clarity, and emotional reassurance key needs identified during research.

Design considerations:

  • Large tap targets to support reduced dexterity
  • High contrast color choices for readability
  • Clear success feedback after confirming medication
  • Consistent layout patterns to reduce learning effort

What I’d Improve Next

  • Integration with pharmacies or healthcare providers
  • Wearable or voice assistant support
  • Emergency escalation for repeated missed doses

Outcome & Key Learnings

  • Design for emotionally sensitive healthcare contexts
  • Balance multiple user needs in a single product